开启辅助访问
 找回密码
 注册

QQ登录

只需一步,快速开始

【活动】激情大变身,给力战天尊

查看数: 3566 | 评论数: 0 | 收藏 0
关灯 | 提示:支持键盘翻页<-左 右->
    组图打开中,请稍候......
发布时间: 2013-7-24 20:29

正文摘要:

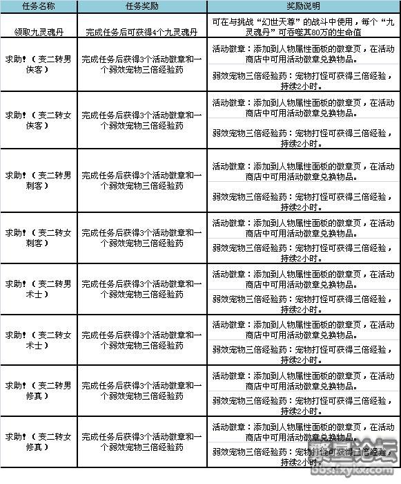
 元圣天尊与幻世天尊大战数回合败下阵来,于是乎元圣天尊寻求天书玩家帮助。广大玩家赶快到三界关元圣天尊(12,27)处助他一臂之力吧。打败幻世天尊后,也会得到相应的鼓励哦。 活动时间:2013年7月23日00:00 ...

回复

GMT+8, 2025-12-21 06:38 , Processed in 0.070978 second(s), 16 queries , Memcache On.

快速回复 返回顶部 返回列表